





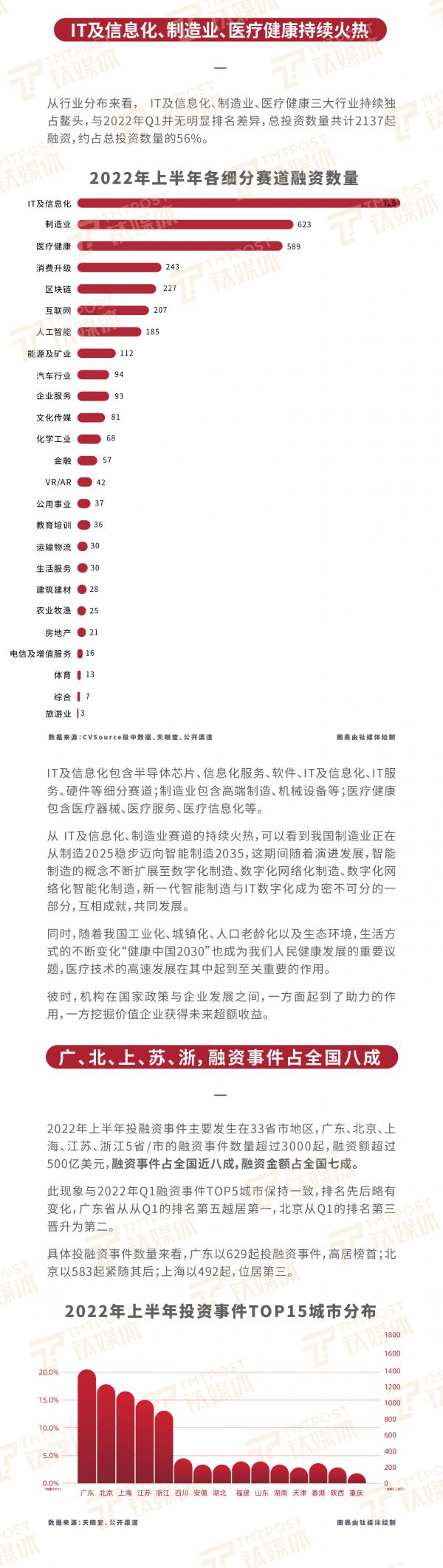
相关推荐
七成资金流向广、北、上、苏、浙 | 钛媒体创投半年报
北向资金净流出趋缓,核心资产行情何时回归?
【钛媒体Pro用户专享】2019 全球一级市场半年报:企务、医疗、金融三大赛道持续领跑
8月「教育行业」共收录46起融资项目,资金流向素质教育、职业教育|钛媒体Pro月报
苏宁否认资金链断裂:已向公安机关报案
【专精特新周报】北交所首份2022年半年报出炉;创北交所最快上会记录 天马新材、华岭股份北交所过会 ;32家专精特新企业发布2022年半年度业绩报
苏宁体育诉电信中超侵权案宣判:苏宁体育获赔50万元
新消费行业周报:第25周全球投融资共收录52起,总额约78亿人民币,国内宠物综合服务平台“波奇宠物”获投超6000万美元|钛媒体Pro周报
马云、浙报及神农溪上的纤夫
2019年互金半年报:分化中逃命、新趋势形成
网址: 七成资金流向广、北、上、苏、浙 | 钛媒体创投半年报 https://m.xishuta.cn/zhidaoview26421.html